안녕하세요!!
Edward입니다.
이번에는 내 맘대로 DCDC 컨버터 설계하기의 마지막 장인 "DCDC 컨버터 동작 원리 설명"편을 해보겠습니다!
실제 IC 내부의 동작과 회로 구성에서의 동작 원리에 대해서 짚어보겠습니다.
시작하기에 앞서 지난 시간의 내용을 알고 싶다면 아래 링크 클릭해주세요 ^^
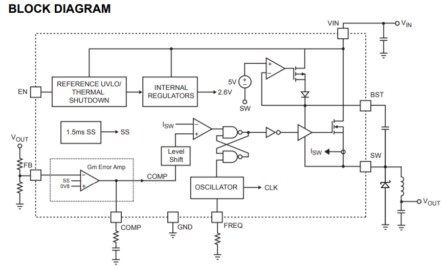
시작하기에 앞서, DCDC 컨버터 컨셉 편에서 언급했던 IC의 Block Diagram에 대해서 다시 되짚어보겠습니다.

- VIN을 12V에서 최대 36V까지 공급 받을 수 있습니다
- VIN신호를 공급받아서 내부 레귤레이터로 연결되구요. EN 신호가 들어와야만 내부 레귤레이터가 동작합니다.
- GND는 전위차가 나와야하기 때문에 당연히 연결해줘야 합니다.
- DCDC 컨버터의 원리 동작은 오실레이션(주기적으로 직각 파형을 만듦)입니다. 이런 오실레이션을 원하는 주파수 대역으로 맞추기 위해서 FREQ핀을 사용합니다. 즉, FREQ핀은 오실레이션 주파수를 맞춰주는 역할을 합니다.
- BST와 SW는 출력 단자에요. BST와 SW 사이에 세라믹 콘덴서가 부착되어야 해요.
- 그리고 IC 외부에는 다이오드와 파워 인덕터, 완충용 전해 콘덴서를 부착하라고 명기되어 있습니다.
- 그리고 가장 중요한 부분인 Vout신호를 FB신호로 가져와야 합니다.
- 마지막으로 COMP는 FB으로 받은 신호의 OPAMP Gain을 조정해주네요.
기본적으로 IC가 어떻게 동작하는지 인지한 상태에서 회로를 구성하고 분석해야 합니다.
자, 이제 회로 동작 원리에 대해서 설명해보겠습니다.

전체 회로도로 보면 잘 안보여서 설명 부분을 나눠서 해볼게요 ^^
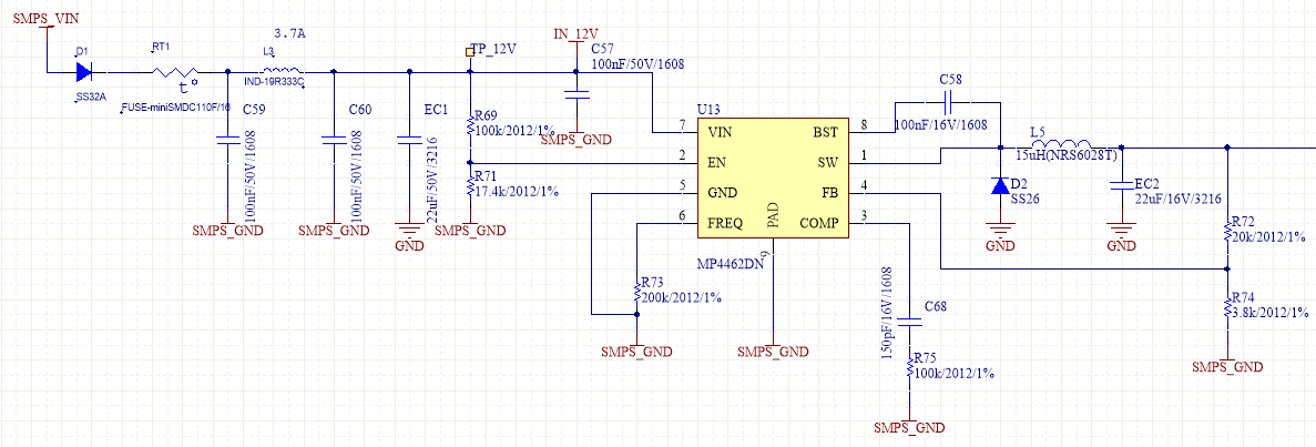
아래 회로도를 보시면 DCDC 컨버터 회로 부분만 캡쳐했습니다.
순서대로 동작 설명을 해보겠습니다.

- SMPS_VIN으로 12V ~ 36V 전압이 인가됩니다.
- D1 다이오드는 역전압을 방지하기 위해 부착했습니다.
- 혹여나 +와 -를 반대로 연결하면, 다이오드에 의해서 폐회로 루프가 형성되지 않기 때문에 역전압을 보호하기 위해 부착합니다.
- 또한 전원을 2곳에서 받을 경우 각 소스 전원에 영향을 주지 않기 위해 다이오드를 이용합니다.
- PT1은 FUSE입니다.
- 일반 FUSE는 아니고 Resettable fuse라고도 하며 "폴리 스위치"라고도 합니다.
- 일반 FUSE는 일정 전류 이상을 소모하면 도선을 끊어 회로를 OPEN 시켜 부하를 보호합니다.
- Resettable fuse는 일정 전류 이상이 소모되면 저항값이 굉장히 커져서 마치 회로가 OPEN이 된 것처럼 됩니다.
- 일반 FUSE와의 차이점은 Resettable fuse는 재활용이 가능합니다.
- 일반 FUSE는 끊어지면 소자를 교환해줘야 하지만, Resettable fuse는 전류가 줄어들면 저항값이 내려가서 재사용이 가능합니다. 일명 PTC(써미스터)의 일종입니다. PTC에 대해 알고 싶다면 아래 링크 클릭해주세요 ^^
- π형 필터
- LPF에서 특성이 좋은 π형 필터를 사용했습니다.
- HPF에서는 T형 필터가 좋다고 합니다 ^^
- π형 필터를 사용한 이유는 외부 노이즈 차단을 위해서입니다.
- 외부 SMPS 기기로부터 외부 커넥터를 이용해서 전원 소스를 공급받기 때문에 어떤 노이즈의 영향을 받아서 입력될지 모르기 때문에, π형 필터를 이용하여 LPF를 만들어줍니다.
- EC1은 완충용 콘덴서
- EC1은 완충용 콘덴서로 사용되며, MP4462DN IC의 VIN에 근접하게 연결해야 하는 콘덴서입니다.
- 부하가 많이 걸려있어서 전류를 많이 땡겨가면서 MP4462DN에 전류가 부족하게 되는데, 이때 EC1가 부족한 전류를 보충해줍니다.
- 완충용 콘덴서에 더 알고 싶으시다면 아래 링크 클릭해주세요 ^^(전해 콘덴서가 완충용으로 사용됩니다)
- MP4462DN EN 인가용 합성 저항
- EN핀에 정해진 전압 값을 인가하기 위해서 합성 저항을 통해서 전압 강하를 시킵니다.
- 합성 저항에 대해서 알고 싶다면 아래 링크를 클릭해주세요 ^^ (가변저항은 합성저항 구조로 되어있습니다^^)
- MP4462DN IC
- IC의 핀들에 대한 설명은 Block Diagram에서 했습니다 ^^
- D2 스위칭 다이오드와 L5 파워 인덕터 그리고 EC2 완충용 콘덴서.
- MP4462DN의 Block diagram을 참고했을 때, IC의 출력 핀에 다이오드와 파워 인덕터, 콘덴서를 부착하라고 언급했었죠??ㅎㅎ
- 다이오드와 파워 인덕터 값은 대부분 고정 값이고, 부하에 따라 콘덴서의 용량만 달라질 수 있습니다 ^^
- 가장 중요한 Feedback!
- DCDC 컨버터 동작의 핵심은 Feedback입니다.
- Feedback이 제대로 연결되어야 하므로 가장 중요합니다.
- Feedback에 대한 설명이 궁금하시다면, 아래 링크 참고해주세요 ^^ (트러블 슈팅 가이드 편에 자세하게 설명했습니다.)
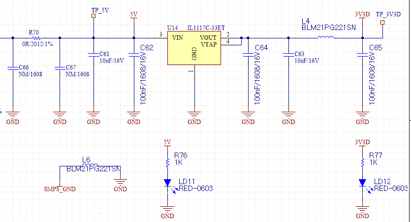
자, 다음으로 DCDC 컨버터 이후의 LDO에 대해서 설명드리겠습니다 ^^
LDO는 이전 "내 맘대로 설계하는 DCDC 컨버터 회로설계 편(링크)"에서 설명드렸던 바와 같이 리니어 타입의 레귤레이터입니다.
이 레귤레이터는 전압차를 열로 소비하는 특성을 가지고 있습니다.

- π형 필터
- π형 필터 목적으로 설계했으나, 노이즈가 심하지 않아 양쪽 콘덴서를 제거하고 0R 저항으로 연결해놨습니다.
- 완충형 콘덴서
- LDO의 전류 보충을 위한 완충용 콘덴서입니다.
- 바이패스 콘덴서
- LDO에 입력될 노이즈를 사전에 제거하기 위한 노이즈 제거용 바이패스 콘덴서입니다.
- LDO는 5V -> 3.3V로 전압 Drop을 시킵니다.
- LDO의 출력에는 근접하게 바이패스 콘덴서를 부착해야 합니다.
- LDO로부터 발생하는 노이즈를 차단하기 위해서입니다.
- 그리고 완충용 콘덴서와 LC 필터(LPF)를 부착했습니다.
- 2중으로 노이즈를 제거하기 위한 용도 ^^
- 노이즈를 제거하기 위해 중간중간에 π형 필터라던지 LC 필터를 부착하는 이유는 EMC 때문입니다.
- 전자 제품에서의 EMC는 굉장히 중요합니다. EMC에 대해서 알고 싶다면 아래 링크 참고해주세요 ^^
[PCB #2] PCB 설계란? (EMI에 강한 설계)
안녕하세요. Step1에 이어 Step2에 대한 설명을 이어가도록 하겠습니다. Step1에서는 임피던스의 소개 및 Decoupling Capacitor에 대한 설명을 하였습니다. Step2가 더 중요한 내용들이 많으니깐, Step2를 눈여겨..
openstory.tistory.com
여기까지가 DCDC 컨버터의 동작 원리 설명이었습니다 ^^
다음에는 무얼 해볼지 고민이 되네요.
댓글로 요청해주시면 고민해보겠습니다 ^^
- 참고 문헌
'전자공학 > 전자회로' 카테고리의 다른 글
| 저항 정격 값 크기별 정리표 (2) | 2019.11.19 |
|---|---|
| 콘덴서 용량 값 단위별 정리표 (2) | 2019.11.16 |
| 내 맘대로 설계하는 DCDC 컨버터 트러블 슈팅 (1) | 2019.11.14 |
| 내 맘대로 설계하는 DCDC 컨버터 PCB 편 (0) | 2019.11.13 |
| 내 맘대로 설계하는 DCDC 컨버터 컨셉 편 (6) | 2019.11.13 |