안녕하세요.
Edward입니다.
이번에는 실용적인 정보를 공유하려고 합니다.
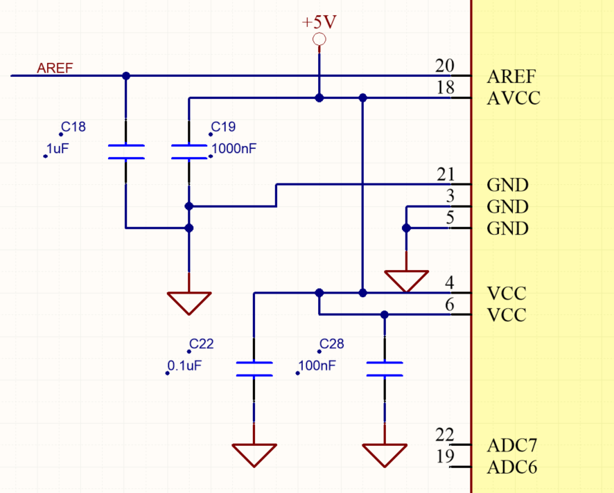
앞으로 다양하게 설계를 진행하면서 다른 엔지니어분께서 제작한 회로도를 참고할 때가 많은데요.
회로를 참고할 때마다 콘덴서의 용량을 다양하게 표기하다 보니 헷갈리는 경우가 많아요.

예를 들면, 위 회로처럼 0.1uF이라고 기재하시는 분도 있고, 동일한 값인 100nF라고 기재하시는 분도 계십니다.
또는 1uF라고도 하고 1000nF이라고도 하죠.
그래서 이번 시간에는 콘덴서 용량 값을 정리하는 표를 만들어보았습니다.
생각보다 유용합니다 ^^
많은 분들이 보고 도움이 되셨으면 합니다!
읽는 방법은 쉽습니다. 예를 들어, 1uF이면 1000nF이며 1000000pF입니다.
자주 사용하는 콘덴서 값은 "핑크 바탕 처리"로 표기하였습니다.
|
콘덴서 용량 값 단위별 정리표 |
||||||
|
구분 |
▩▩▩▩ |
구분 |
||||
|
uF 단위 |
nF 단위 |
pF 단위 |
▩▩▩▩ |
uF 단위 |
nF 단위 |
pF 단위 |
|
1uF |
1000nF |
1000000pF |
▩▩▩▩ |
0.001uF |
1nF |
1000pF |
|
0.82uF |
820nF |
820000pF |
▩▩▩▩ |
0.00082uF |
0.82nF |
820pF |
|
0.8uF |
800nF |
800000pF |
▩▩▩▩ |
0.0008uF |
0.8nF |
800pF |
|
0.7uF |
700nF |
700000pF |
▩▩▩▩ |
0.0007uF |
0.7nF |
700pF |
|
0.68uF |
680nF |
680000pF |
▩▩▩▩ |
0.00068uF |
0.68nF |
680pF |
|
0.6uF |
600nF |
600000pF |
▩▩▩▩ |
0.0006uF |
0.6nF |
600pF |
|
0.56uF |
560nF |
560000pF |
▩▩▩▩ |
0.00056uF |
0.56nF |
560pF |
|
0.5uF |
500nF |
500000pF |
▩▩▩▩ |
0.0005uF |
0.5nF |
500pF |
|
0.47uF |
470nF |
470000pF |
▩▩▩▩ |
0.00047uF |
0.47nF |
470pF |
|
0.4uF |
400nF |
400000pF |
▩▩▩▩ |
0.0004uF |
0.4nF |
400pF |
|
0.39uF |
390nF |
390000pF |
▩▩▩▩ |
0.00039uF |
0.39nF |
390pF |
|
0.33uF |
330nF |
330000pF |
▩▩▩▩ |
0.00033uF |
0.33nF |
330pF |
|
0.3uF |
300nF |
300000pF |
▩▩▩▩ |
0.0003uF |
0.3nF |
300pF |
|
0.27uF |
270nF |
270000pF |
▩▩▩▩ |
0.00027uF |
0.27nF |
270pF |
|
0.25uF |
250nF |
250000pF |
▩▩▩▩ |
0.00025uF |
0.25nF |
250pF |
|
0.22uF |
220nF |
220000pF |
▩▩▩▩ |
0.00022uF |
0.22nF |
220pF |
|
0.2uF |
200nF |
200000pF |
▩▩▩▩ |
0.0002uF |
0.2nF |
200pF |
|
0.18uF |
180nF |
180000pF |
▩▩▩▩ |
0.00018uF |
0.18nF |
180pF |
|
0.15uF |
150nF |
150000pF |
▩▩▩▩ |
0.00015uF |
0.15nF |
150pF |
|
0.12uF |
120nF |
120000pF |
▩▩▩▩ |
0.00012uF |
0.12nF |
120pF |
|
0.1uF |
100nF |
100000pF |
▩▩▩▩ |
0.0001uF |
0.1nF |
100pF |
|
0.082uF |
82nF |
82000pF |
▩▩▩▩ |
0.000082uF |
0.082nF |
82pF |
|
0.08uF |
80nF |
80000pF |
▩▩▩▩ |
0.00008uF |
0.08nF |
80pF |
|
0.075uF |
75nF |
75000pF |
▩▩▩▩ |
0.000075uF |
0.075nF |
75pF |
|
0.07uF |
70nF |
70000pF |
▩▩▩▩ |
0.00007uF |
0.07nF |
70pF |
|
0.068uF |
68nF |
68000pF |
▩▩▩▩ |
0.000068uF |
0.068nF |
68pF |
|
0.06uF |
60nF |
60000pF |
▩▩▩▩ |
0.00006uF |
0.06nF |
60pF |
|
0.056uF |
56nF |
56000pF |
▩▩▩▩ |
0.000056uF |
0.056nF |
56pF |
|
0.05uF |
50nF |
50000pF |
▩▩▩▩ |
0.00005uF |
0.05nF |
50pF |
|
0.047uF |
47nF |
47000pF |
▩▩▩▩ |
0.000047uF |
0.047nF |
47pF |
|
0.04uF |
40nF |
40000pF |
▩▩▩▩ |
0.00004uF |
0.04nF |
40pF |
|
0.039uF |
39nF |
39000pF |
▩▩▩▩ |
0.000039uF |
0.039nF |
39pF |
|
0.033uF |
33nF |
33000pF |
▩▩▩▩ |
0.000033uF |
0.033nF |
33pF |
|
0.03uF |
30nF |
30000pF |
▩▩▩▩ |
0.00003uF |
0.03nF |
30pF |
|
0.027uF |
27nF |
27000pF |
▩▩▩▩ |
0.000027uF |
0.027nF |
27pF |
|
0.025uF |
25nF |
25000pF |
▩▩▩▩ |
0.000025uF |
0.025nF |
25pF |
|
0.022uF |
22nF |
22000pF |
▩▩▩▩ |
0.000022uF |
0.022nF |
22pF |
|
0.02uF |
20nF |
20000pF |
▩▩▩▩ |
0.00002uF |
0.02nF |
20pF |
|
0.018uF |
18nF |
18000pF |
▩▩▩▩ |
0.000018uF |
0.018nF |
18pF |
|
0.015uF |
15nF |
15000pF |
▩▩▩▩ |
0.000015uF |
0.015nF |
15pF |
|
0.012uF |
12nF |
12000pF |
▩▩▩▩ |
0.000012uF |
0.012nF |
12pF |
|
0.01uF |
10nF |
10000pF |
▩▩▩▩ |
0.00001uF |
0.01nF |
10pF |
|
0.009uF |
9nF |
9000pF |
▩▩▩▩ |
0.000009uF |
0.009nF |
9pF |
|
0.0082uF |
8.2nF |
8200pF |
▩▩▩▩ |
0.0000082uF |
0.0082nF |
8.2pF |
|
0.008uF |
8nF |
8000pF |
▩▩▩▩ |
0.000008uF |
0.008nF |
8pF |
|
0.007uF |
7nF |
7000pF |
▩▩▩▩ |
0.000007uF |
0.007nF |
7pF |
|
0.0068uF |
6.8nF |
6800pF |
▩▩▩▩ |
0.0000068uF |
0.0068nF |
6.8pF |
|
0.006uF |
6nF |
6000pF |
▩▩▩▩ |
0.000006uF |
0.006nF |
6pF |
|
0.0056uF |
5.6nF |
5600pF |
▩▩▩▩ |
0.0000056uF |
0.0056nF |
5.6pF |
|
0.005uF |
5nF |
5000pF |
▩▩▩▩ |
0.000005uF |
0.005nF |
5pF |
|
0.0047uF |
4.7nF |
4700pF |
▩▩▩▩ |
0.0000047uF |
0.0047nF |
4.7pF |
|
0.004uF |
4nF |
4000pF |
▩▩▩▩ |
0.000004uF |
0.004nF |
4pF |
|
0.0039uF |
3.9nF |
3900pF |
▩▩▩▩ |
0.0000039uF |
0.0039nF |
3.9pF |
|
0.0033uF |
3.3nF |
3300pF |
▩▩▩▩ |
0.0000033uF |
0.0033nF |
3.3pF |
|
0.003uF |
3nF |
3000pF |
▩▩▩▩ |
0.000003uF |
0.003nF |
3pF |
|
0.0027uF |
2.7nF |
2700pF |
▩▩▩▩ |
0.0000027uF |
0.0027nF |
2.7pF |
|
0.0025uF |
2.5nF |
2500pF |
▩▩▩▩ |
0.0000025uF |
0.0025nF |
2.5pF |
|
0.0022uF |
2.2nF |
2200pF |
▩▩▩▩ |
0.0000022uF |
0.0022nF |
2.2pF |
|
0.002uF |
2nF |
2000pF |
▩▩▩▩ |
0.000002uF |
0.002nF |
2pF |
|
0.0018uF |
1.8nF |
1800pF |
▩▩▩▩ |
0.0000018uF |
0.0018nF |
1.8pF |
|
0.0015uF |
1.5nF |
1500pF |
▩▩▩▩ |
0.0000015uF |
0.0015nF |
1.5pF |
|
0.0012uF |
1.2nF |
1200pF |
▩▩▩▩ |
0.0000012uF |
0.0012nF |
1.2pF |
|
0.001uF |
1nF |
1000pF |
▩▩▩▩ |
0.000001uF |
0.001nF |
1pF |
이상입니다 ^^
'전자공학 > 전자회로' 카테고리의 다른 글
| [전자회로 심화 4-10] 콘덴서 응용과 필터 원리 1탄 (0) | 2019.11.22 |
|---|---|
| 저항 정격 값 크기별 정리표 (2) | 2019.11.19 |
| 내 맘대로 설계하는 DCDC 컨버터 동작 원리 설명 (6) | 2019.11.16 |
| 내 맘대로 설계하는 DCDC 컨버터 트러블 슈팅 (1) | 2019.11.14 |
| 내 맘대로 설계하는 DCDC 컨버터 PCB 편 (0) | 2019.11.13 |