안녕하세요!!
Edward입니다.
이번에는 지난 시간에 이어서 "DCDC 컨버터 회로설계"를 해보겠습니다!
시작하기에 앞서 지난 시간의 내용을 알고 싶다면 아래 링크 클릭해주세요 ^^
자, 지난 시간의 내용은 간략하게 되짚어 보면 다음과 같아요.
- 의뢰 요청서
1. 전원 모듈을 설계해주세요.
2. 입력: DC 12 ~ 36V
3. 출력: DC 3.3V
4. 원가는 내 맘대로~
5. IC는 MP4462DN으로 선정~
자 그럼 제작하기에 앞서, 어떤 Tool을 이용할지도 선택해야겠죠?!
전 "알티움(Altium)" Tool을 사용하겠습니다.
회로부터 PCB까지 설계할 수 있고, 3D까지 표현 가능한 프로그램입니다.
그럼 회로 설계를 하기 이전에, MP4462DN의 데이터 시트부터 확인해보시죠!(링크)
가장 처음 설명을 보면(4 MHz, 36V Step-Down Converter) MP4462는 최대 36V 입력 전압을 받을 수 있고,
3.5A까지 출력 가능한 IC이네요.
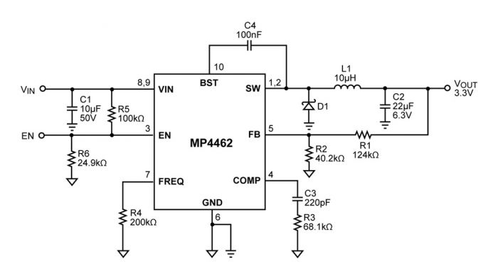
그리고 가장 중요한 Reference Schematic!!
아래 레퍼런스 회로도를 참고해서 우리는 회로를 작성하면 되는 것이에요!!
그냥 레퍼런스 회로를 보고 그대로 제작하면 된답니다~
그리고!! 요즘 대부분의 Vendor에서는 지원하지만, MPS 사에서는 내가 원하는 전압과 전류를 입력하면 알아서 회로가 출력되는 프로그램도 지원하고 있어요!! (아래 링크)
MPS DCDC converter Designer Online
그래서 이 링크 페이지로 접속하셔서 아래와 같이 설정을 해보세요! 그럼 짜잔! 레퍼런스 회로가 나타납니다!
꼭 원하는 전압/전류를 설정하고 Recalculate를 클릭하셔야 돼요 ^^
이제 본격적으로 알티움 프로그램을 이용해서 레퍼런스 회로도를 제작해보겠습니다!
아래에는 제가 직접 제작한 DCDC 컨버터 회로도입니다!
보시면 MP4462DN IC를 사용했고, 레퍼런스 회로도를 그대로 따라 했습니다!!
다만, 한 가지 다른 점은, 저는 3.3V를 만들기 위해서 LDO를 사용했습니다 ^^
LDO에 대해서 알고 싶다면?! 아래 "더보기"를 눌러주세요 ^^
LDO (Low DropOut)
LDO는 Low Dropout의 약자로, 높은 전압 IC를 낮은 전압으로 만들어주는 리니어 레귤레이터의 종류입니다.
보통 LDO는 5V -> 3.3V로 전압을 낮출 때 많이 사용합니다.
또한 "리니어"라는 말이 선형성이라는 말로 표현돼서, 5V에서 3.3V로 변환할 때 나머지 1.2V를 "열"로써 전부 소비를 하게 됩니다.
그래서 DCDC Converter로 타고 들어오는 스위칭 노이즈를 열로 소비하여 좀 더 깔끔한 3.3V를 출력하게 할 수 있습니다.
또한 LDO는 낮은 입출력 전위차에서도 동작하는데요, 다른 말로 저 손실 타입 리니어 레귤레이터 및 저포화 타입 리니어 레귤레이터라고도 합니다.
LDO의 입출력 전위차에 관한 수치적 정의는 없지만, 일반적으로 레귤레이터가 안정적으로 동작하는 최저한의 전위차가 1V 이하로 억제된 것을 뜻합니다.
예를 들어, 3.3V 전원을 필요로 하는 IC의 경우, 표준 타입에서는 5V에서 3.3V 전원을 생성할 수 없으므로, 입출력 전위차가 낮은 LDO가 필요합니다.
이와 같이, LDO는 표준 타입의 레귤레이터와 동일한 전압을 출력하는 경우에도, 입력 전압을 낮게 설정할 수 있습니다. 낮은 전위차에서 동작함으로써 에너지 손실이 적어 발열 등을 억제하는 설계가 가능합니다.
LDO를 사용한 이유는 "DCDC Converter로 타고 들어오는 스위칭 노이즈를 열로 소비하여 좀 더 깔끔한 3.3V를 출력" 하기 위해서 사용했습니다.
자, 제가 설계한 회로를 PDF 파일로 함께 공개했으니 참고해주세요^^
이상입니다! 이제 회로 설계가 완료되었다면!
Artwork(PCB)를 할 차례입니다.
PCB에 관한 설명은 다음 편에서 설명드릴게요 ^^
- 참고문헌
'전자공학 > 전자회로' 카테고리의 다른 글
내 맘대로 설계하는 DCDC 컨버터 PCB 편 (0) | 2019.11.13 |
---|---|
내 맘대로 설계하는 DCDC 컨버터 컨셉 편 (6) | 2019.11.13 |
[전자회로 심화 4-9] 콘덴서 응용과 평활 회로 2탄 (0) | 2019.11.13 |
[전자회로 심화 4-8] 콘덴서 응용과 평활 회로 1탄 (1) | 2019.11.13 |
[전자회로 심화 4-7] 탄탈 콘덴서 완벽 이해 (원리와 사용법) (2) | 2019.11.13 |