안녕하세요!!
Edward입니다.
이번에는 지난 시간에 이어서 "DCDC Converter PCB 설계"를 해보겠습니다!
시작하기에 앞서 지난 시간의 내용을 알고 싶다면 아래 링크 클릭해주세요 ^^
자, 지난 시간의 내용은 간략하게 되짚어 보면 다음과 같아요.
- 의뢰 요청서
1. 전원 모듈을 설계해주세요.
2. 입력: DC 12 ~ 36V
3. 출력: DC 3.3V
4. 원가는 내맘대로~
5. IC는 MP4462DN으로 선정~
6. 회로설계 완료
자 이제 PCB 작업을 해보겠습니다.
PCB 작업이 사실상 제일 중요합니다.
많은 분들이 회로 설계만 하면 되지~라는 생각을 하시는데요. 사실 이 PCB, 소위 Artwork이라는 작업이 굉장히 중요합니다.
왜 중요하냐면 다음과 같아요.
| No | 중요한 이유 | 왜 중요할까? |
| 1 | 회로설계는 가상의 이미지, PCB는 실제 회로 | 말 그대로, PCB가 실제 형상이므로 PCB가 제일 중요합니다. |
| 2 | EMC 인증에 가장 깊은 관여 | 제품 개발 후 판매를 하려면 인증을 받아야 합니다. |
| 3 | 실제 Field는 이론과 다르다. | 생각했던 이론과 다르게 실제 현장에서는 동작이 다를 수 있어요 |
| 4 | PCB를 알면 전자회로를 더 깊숙하게 알 수 있다. | PCB의 노이즈 저감과 방법에 대해서 알면 회로설계가 달라져요 |
자, 좀 더 깊게 설명드릴게요.
- 회로설계는 보통 이론입니다. 이 이론 치를 형상화 하는 것이 PCB입니다.
- 형상화한 PCB를 동작시켜보면, 전원 넣고 혼자 동작할 때는 잘 동작하는데, 이상하게 옆에 다른 전원 보드랑 놓으면 이상하게 동작을 안 하는 경우가 생길 수 있습니다.
- 이런 현상을 노이즈에 의한 불량이라고 표현을 합니다.
- 그래서 이런 현상들을 제거하기 위해서 좀 더 PCB에 대해 깊게 공부를 하게 됩니다.
- 그러면 PCB의 설계는 어떻게 하고, 신호 간의 간격은 어떻게 하고, GND는 어떻게 도포하는지 등등을 배울 수 있습니다.
- 그리고 가장 중요한, 신호 라인의 이론이 "맥스웰 방정식"을 기반으로 설계했다는 점을 이해했다면, 정말 많음 도움이 됩니다.
그래서 PCB와 EMC에 대해서 좀 더 깊게 알고 싶다면, 아래 링크를 참고해주세요 ^^
[PCB #1] PCB 설계란? (EMI에 강한 설계)
[PCB #2] PCB 설계란? (EMI에 강한 설계)
[PCB #3] PCB VIA 전류 허용치와 역할(EMC)
그리고! 설계하기 전에, 반드시 MP4462DN에서 제공하는 PCB Layout Guide를 참고해야 합니다.
모든 IC Vendor에서는 이런 PCB Layout Guide를 제공해주는데요. 이대로 제작하는 것이 가장 베스트입니다.

자! 그래서 DCDC converter PCB 설계를 해보죠!! 당연히 "알티움" Tool을 이용해서 ^^
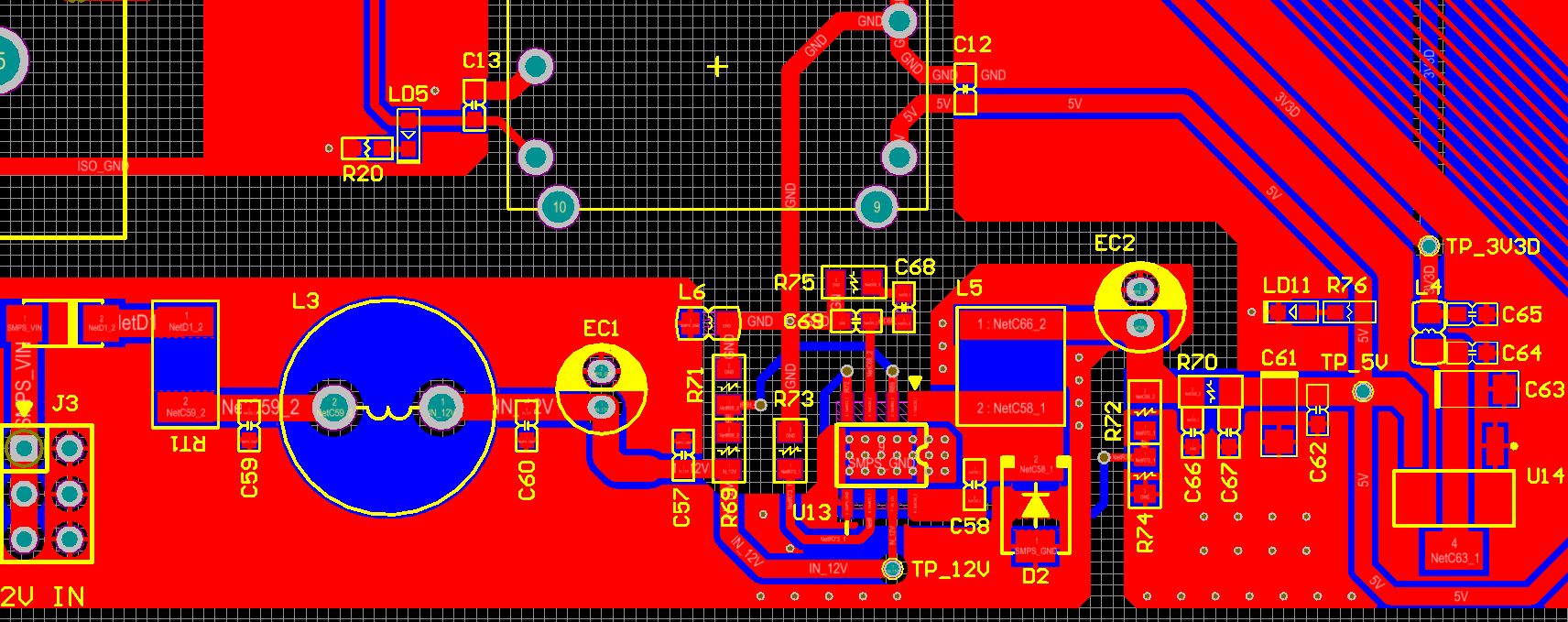
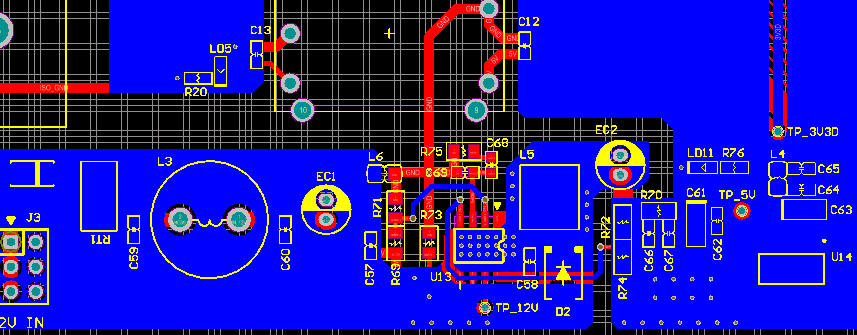
제가 제작한 DCDC converter PCB는 아래와 같아요!!
선을 잘 따라 가보시면 됩니다 ^^!
이제 이 회로대로 PCB 업체에 의뢰해서 PCB를 직접 제작해보겠습니다.


다음 시간에는 제작한 보드가 정상 동작하는지 확인해보겠습니다 ^^
"위 설계 방법에서 치명적인 오류가 발생했습니다."
해결 방법은 다음 포스팅을 참고해주세요^^
'전자공학 > 전자회로' 카테고리의 다른 글
| 내 맘대로 설계하는 DCDC 컨버터 동작 원리 설명 (6) | 2019.11.16 |
|---|---|
| 내 맘대로 설계하는 DCDC 컨버터 트러블 슈팅 (1) | 2019.11.14 |
| 내 맘대로 설계하는 DCDC 컨버터 컨셉 편 (6) | 2019.11.13 |
| 내 맘대로 설계하는 DCDC 컨버터 회로설계 편 (5) | 2019.11.13 |
| [전자회로 심화 4-9] 콘덴서 응용과 평활 회로 2탄 (0) | 2019.11.13 |